崔宰宇:汉清文鉴简编 2005版 PDF下载
发布时间:2026-03-23 点击数:27
书名:汉清文鉴简编
作者:崔宰宇版本:民族出版社 2005版
大小:166MB
格式:PDF
页码:815页
价格:10元
联系:2113845641(微信和QQ同号)
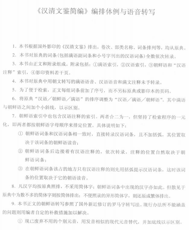
《汉清文鉴简编》是民族出版社2005年出版的一本图书,作者是崔宰宇。中央民族大学崔宰宇教授编著的《汉清文鉴简编》,包括《汉清文鉴》,满语索引,汉语索引,朝鲜语和“汉语注释索引”,其学术价值极高。《汉清文鉴简编》的出版,是在研究《汉清文鉴》史上的一大成果。本书为汉语、满语、朝鲜语对照辞典。
崔宰宇编著的《汉清文鉴简编》(2005版)是一部聚焦清代汉满双语文献研究的工具性学术著作。该书以乾隆朝《御制增订清文鉴》为底本,精选其中核心词汇与短语,构建了一套系统的汉满双语对照检索体系。
全书主要呈现三大特色:一是体例创新,将原书繁杂的32类分类简化为"天文地理""人事礼仪""器物制度"等12个实用类别,并增设现代拼音索引;二是内容精要,收录3000余组高频词条,每词均标注满文转写、汉语释义及清代特殊用法;三是考据严谨,通过比对《五体清文鉴》等文献,校正了原书部分讹误,并附有满语语法简释。
该书特别注重军政术语和满族特有文化的词汇辑录,如"噶珊(村寨)""包衣(家奴)"等制度用语,揭示了清代"国语骑射"政策下的语言接触现象。作为国内首部简编版汉满对照辞书,不仅为满语学习、清史研究提供重要工具,更通过语言维度展现了多民族国家的文化融合,具有独特的语言学价值与史学意义。
